| Sign In | Join Free | My chinalane.org |
|
Brand Name : JEFFER
Model Number : Customization
Certification : ISO9001, ISO14001, ISO45001
Place of Origin : China
MOQ : Customization
Price : Negotiable
Payment Terms : T/T, L/C
Supply Ability : 2 sets per annually
Delivery Time : 180 days after receiving the down payment
Packaging Details : Suitable packing for multi-transportation
Name of Product : Float Glass
Capacity : 200tpd
Thickness : 4-6mm
Color : Flint
Material : Refractory materials, MS
Application : Construction
Voltage : 380V
Condition : New
Warranty : One Year
Service : Engineers available to service overseas
Thickness 4-6mm Building Construction Float Glass Processing Machinery
1. Brief Description
The name of float glass is because of the glass liquid floating and forming on a metallic tin liquid surface. By using this forming method, it is not need to overcome the gravity of the glass, it can enlarge the width of the glass, improve the speed of stretch, and increase the capacity and scale of production.
Nowadays, the international glass new technology is developing in the fields of energy, materials, environmental protection, information, biology. Developing new technology by changing the external and internal performance of glass product, it allows the glass product having excellent function of strength, energy saving, thermal insulation, fire resistance, sunlight protective......etc.
2. Characteristic
Because the glass liquid forms on the metallic tin liquid surface, it could achieve a high grade double faced fired polishing glass surface. The parallelism and flatness of float glass are as better as mechanical polishing effect, but it has a better mechanical capacity and chemical stability than mechanical polishing glass.
3. Scope of Supply
4. Raw Materials
Main materials are mainly including:
| Silica Sand |
| Dolomite |
| Limestone |
| Feldspar |
| Soda Ash |
| Salt Cake |
| Cullet |
Auxiliary materials as the important raw materials, it mainly includes:
| Clarify Agent |
| Coloring Agent |
| Decolorizing Agent |
| Oxidizing Agent |
| Reducing Agent |
| Combustion Agent |
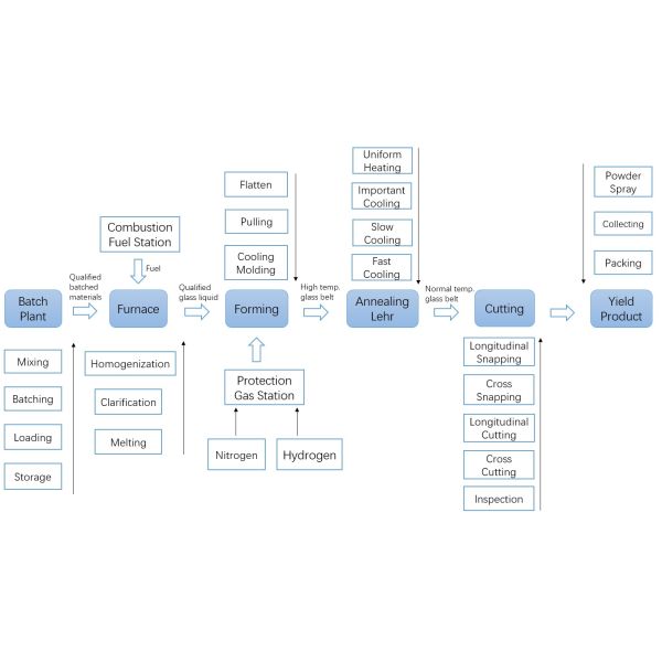
5. Technical Flow Chart of Float Glass Line

6. Main Equipment Description
6.1 Batch Plant
For batching and mixing the raw materials.
6.2 Furance
The melting tank is key part of glass production line, the refractory materials quality is very important.
6.3 Tin Bath
Glass liquid float on the metallic tin, through stretching, forming, polishing and cooling processing, a qualified glass plate is formed and its temperature reduces around 600°C, the transition roller will send the plate to annealing lehr.
6.4.Protection Gas Station
The protection gas station shall operate continuously to produce and supply the required gas for tin bath.
Tin is easy to reaction with oxygen, sulfur under high temperature and form an oxide, its oxide (SnO2, SnO) will seriously pollute the glass liquid, this will affect the quality of the glass.
In the upper space of tin bath, it must be full filled with a protection gas.
Normally, Nitrogen gas (N2) and Hydrogen gas (H2) gas are to be used as protection gas. Which is mainly for preventing or reducing the oxidation of metallic tin liquid.
6.5. Annealing Lehr
In glass technology, annealing means to put the glass into the annealing lehr for a certain time or reduce the temperature with a slow speed, so as to no additional permanent stress or temporary stress will produce. Namely, annealing also means a process which will reduce or eliminate the thermal stress of glass.
6.6. Colde-end

7. FAQ
Q: Who we are?
A: JEFFER Engineering and Technology Co., Ltd is a professional engineering company specialising in project design, engineering technology consulting, engineering, procurement, construction (EPC), and project operation management.
Q:Can you offer design service?
A: Yes, we could design full solution drawings as per your requirements.
Q: How can I get the price
A: For product line, please provide the detailed specfication of the production you want to product, then we will privode an economic plan for your reference. For engineering service, please provide your requirement, we will provide the detailed schedule and plan for your reference.
|
|
Thickness 4-6mm Float Glass Processing Machine 200Tpd Glass Production Line Images |